Analog Devices / Maxim Integrated SC1905 RF Power Amplifier Linearizers
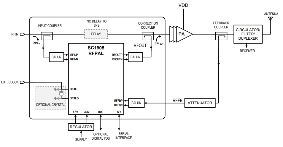
Analog Devices SC1905 RF Power Amplifier Linearizers is a fully adaptive RFin/RFout predistortion linearization solution optimized for a wide range of amplifiers, power levels, and communication protocols. Using the PA output and input signals, the SC1905 adaptively generates an optimized correction function to minimize the PA’s self-generated distortion and impairments. The SC1905 can operate over wide-signal bandwidths and consume low power, using RF-domain analog signal processing. Analog Devices SC1905 RF Power Amplifier Linearizers are ideal for 4G and 5G cellular infrastructure, PAs, output power, and PA linearization applications.Features
- RFin/RFout PA Linearizer SoC in Standard CMOS
- Fully adaptive correction
- 10MHz, 13MHz, 15.36MHz, 19.2MHz, 20MHz, 26MHz, and 30.72MHz external reference clock support
- 1280mW power consumption
- 698MHz to 3800MHz frequency range
- 5MHz to 100MHz input signal bandwidth
- Packaged in 9mm x 9mm QFN Package
- -40°C to +105°C operating case temperature
- Fully RoHS-compliant, green materials
- Ease of use
- Integrated RFin/RFout solution
- Reduced SW development
- Reduces system power consumption and OPEX
- Reduces BOM costs, area, and total volume
- Smaller power supply, seat sink, and enclosure
- Small implementation size (<6.5cm2)
Applications
- 4G and 5G cellular infrastructure
- Single/multicarrier, multistandard: WCDMA, LTE, and TD-LTE
- BTS amplifiers, RRH, booster amplifiers, repeaters, small cells, microcells, picocells, DAS, AAS, and MIMO systems
- Wide range of PAs and output power
- Amplifier: Class A/AB and doherty
- PA process: LDMOS, GaN, GaAs, and InGaP
- Any application requiring PA linearization
Typical Application Circuit
Đã phát hành: 2019-01-18
| Đã cập nhật: 2023-04-21
