Infineon Technologies EXCELON™ Ferroelectric-RAM (F-RAM)
Infineon Technologies EXCELON™ Ferroelectric-RAM (F-RAM) delivers low-power, highly reliable, nonvolatile memory solutions for mission-critical data logging. The EXCELON series comes in three families (EXCELON-LP, EXCELON-Ultra, and EXCELON-Auto) and combines ultra-low-power operation with high-speed interfaces, instant nonvolatility, and unlimited read/write cycle endurance. This makes Infineon EXCELON an ideal data-logging memory for portable medical, wearable, IoT sensor, industrial, and automotive applications.Features
- EXCELON F-RAM Features
- Up to 70x reduction in typical standby current (2.3μA) and hibernate current (0.1μA) compared to current F-RAMs
- Greater than 10x increase in performance with the addition of a 108MHz QSPI, compared to competing SPI F-RAMs
- Offers zero delay writes to capture data instantly with no soak time requirement and without any additional components for power backup
- 2Mbit, 4Mbit, 8Mbit, and 16Mbit density options
- 1.71V–1.89V and 1.80V–3.60V operating voltage range
- Commercial (0°C to +70°C), Industrial (-40°C to +85°C), Auto-A (-40°C to +85°C) and Auto-E (-40°C to +125°C) temperature grades
- EXCELON Ultra for Industrial Automation Systems
- Provides a low-pin-count 108MHz QSPI interface that is as fast as a parallel interface with 35ns burst access time
- 100 trillion cycles read/write endurance to log data continuously for 15-20 years at 85°C
- Replaces a multi-component solution (SRAM + battery + power management controller) with a single-chip solution, improving reliability and reducing the BOM cost
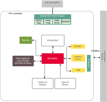
- Example application: Backing up mission-critical operational data instantly over a serial QSPI bus in Programmable Logic Controllers (PLC)
- EXCELON Auto for Automated Driver Assist Systems
- Captures data instantly with no soak time requirement and no additional backup components
- Supports endurance cycling of 10 trillion write cycles to log data every 10μs for 20 years
- Provides AEC-Q100-qualified and Functional Safety compliant memory components
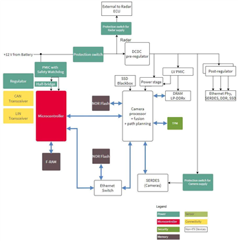
- Example application: Enabling instant and reliable data capture in ADAS Vision Systems
- EXCELON LP for Portable Medical, Wearable, and IoT Device Applications
- Provides multiple power-saving modes, including hibernate, deep power-down, and standby
- Consumes 200x less energy than EEPROM and 3,000x less energy than NOR Flash products
- Minimizes surge current on power-up through inrush current control to extend battery life
- Offers read/write endurance of 1,000 trillion write cycles to log data every millisecond for more than 3,000 years
- Available in 10mm2, 8-pin GQFN package
- Example application: Providing extended battery life, high reliability, and small form factor for Portable Medical Applications
Resources
Videos
CY15FRAMKIT-002 Development Kit
Easy-to-use development kit for evaluating Infineon’s high-performance EXCELON Ultra F-RAM
Đã phát hành: 2019-05-15
| Đã cập nhật: 2024-01-12
