Monolithic Power Systems (MPS) MP3437 Synchronous Boost Converters

Monolithic Power Systems (MPS) MP3437 Synchronous Boost Converters are 600kHz, fixed-frequency, highly integrated, synchronous boost converters with a wide input range. The input voltage for the converters begins as low as 2.7V and supports up to 20W of load power from a 1-cell battery with integrated low RDS(ON) power MOSFETs.

The MPS MP3437 employs a constant-off-time (COT) control topology, which delivers a fast transient response. The QFN package has a MODE pin that supports the selection of pulse-skip mode (PSM), forced continuous conduction mode (FCCM), and ultrasonic mode (USM) under light load conditions. The cycle-by-cycle current limit on the low-side MOSFET (LS-FET) stops current runaway, and the high-side MOSFET (HS-FET) eliminates the requirement for an external Schottky diode. The MP3437 features an automatic pass-through mode when the input voltage (VIN) exceeds the set output voltage (VOUT_SET) in PSM.

The device's full protection features include programmable input under-voltage lockout (UVLO) protection and over-temperature protection (OTP). The MP3437 is housed in a QFN-10 (2mm x 2.5mm) package and a TSOT23-8 package.

Features

  • 2.7V to 16V start-up voltage
  • 0.8V to 16V operation voltage
  • Up to 16V output voltage
  • Supports 20W power load from 3.3V
  • 9.5A internal switch current limit
  • Integrated 14mΩ and 21mΩ MOSFETs
  • >90% efficiency for 3.3V VIN to 8V/2.5A
  • Automatic pass-through function in Pulse Skip Mode (PSM)
  • 600kHz fixed switching frequency
  • Adaptive Constant-Off-Time (COT) control for fast transient response
  • Internal Soft Start (SS) and compensation
  • 150°C Over-Temperature Protection (OTP)
  • Over-Voltage Protection (OVP)
  • Available in QFN-10 (2mm x 2.5mm) and TSOT23-8 packages

Applications

  • Notebooks
  • Artificial Intelligence (AI) speakers
  • BLUETOOTH® speakers
  • Portable Point-of-Sale (POS) systems
  • Solid State Drive (SSD) VPP rails
  • Power meters

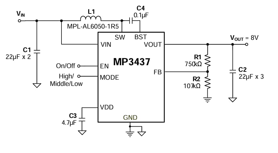
TYPICAL APPLICATION

Application Circuit Diagram - Monolithic Power Systems (MPS) MP3437 Synchronous Boost Converters
Performance Graph - Monolithic Power Systems (MPS) MP3437 Synchronous Boost Converters
Đã phát hành: 2024-09-09 | Đã cập nhật: 2024-09-23