Texas Instruments Piccolo MCU with InstaSPIN-FOC
Texas Instruments TMS320F28027F Piccolo Microcontrollers include the FAST™ estimator and additional motor control functions needed for cascaded speed and torque loops for efficient three-phase field-oriented motor control (FOC). Together with F2802xF peripheral drivers in user code they enable a sensorless (also known as self-sensing) InstaSPIN-FOC solution which can identify, tune the torque controller and efficiently control your motor in minutes, without the use of any mechanical rotor sensors. This entire package is called InstaSPIN-FOC. The FAST estimator is called from execute only ROM while the rest of the functions required for InstaSPIN-FOC reside in user memory (FLASH and RAM). InstaSPIN-FOC was designed for flexibility to accommodate a range of system software architectures and customization.Features
- High-Efficiency 32-Bit CPU
- FAST flux estimator
- InstaSPIN-FOC system solutions
- 50-MHz and 40-MHz Devices
- Single 3.3-V Supply
- Integrated Power-on Resets and Brown-out Resets
- Two Internal Zero-pin Oscillators
- Up to 22 Multiplexed GPIO Pins
- Three 32-Bit CPU Timers
- On-Chip Flash, SARAM, OTP Memory
- Code-security Module
- Serial Port Peripherals (SCI/SPI/I2C)
- Enhanced Control Peripherals
- Up to 3 Enhanced Pulse Width Modulator (ePWM) Modules for up to 6 Channels
- Enhanced Capture (eCAP)
- Analog-to-Digital Converter (ADC)
- On-Chip Temperature Sensor
- Up to 2 Comparators (280270 Only)
- 48-Pin LQFP Package
Applications
- Motor Control
Videos
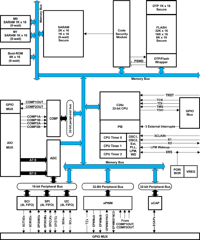
Block Diagram
Additional Resources
Đã phát hành: 2013-09-03
| Đã cập nhật: 2025-04-08
