Vicor MPRM28A VI Chip® PRM™ Switching Voltage Regulator
Vicor MPRM28A VI Chip® PRM™ Switching Voltage Regulator is a high-efficiency converter, operating from a 14.0VDC to 50.0VDC input to generate a regulated 26.0VDC to 50.0VDC output. A ZVS buck-boost topology enables high switching frequency operation with high conversion efficiency. The high switching frequency reduces the size of reactive components enabling power density up to 667W/in3. The full VI Chip package (32.5mm x 22.0mm x 6.73mm) is compatible with standard pick-and-place and surface mount assembly processes with a planar thermal interface area and superior thermal conductivity. The regulator can be configured for adaptive-loop output regulation which utilizes a unique feed-forward scheme that enables precise regulation of an isolated PoL voltage without the need for remote sensing and voltage feedback.Features
- 28V input (14.0V to 50V), non-isolated ZVS buck-boost regulator
- 26.0V to 50.0V adjustable output range
- 200W output power in 1.11in2 footprint
- 95.5% typical efficiency, at full load
- 667W/in3 (42W/cm3) power density
- 4.7MHrs MTBF (MIL-HDBK-217 Plus Parts Count, +25°C)
- Full VI Chip® package, 32.5mm x 22.0mm x 6.73mm
Applications
- Land/Air/Sea Unmanned Vehicles/Drones
- Communications
- Radar
- Mobile weapons
Specifications
- Temperature ranges
- -55°C to +125°C operating internal temperature range
- -65°C to +125°C storage
- 15g in weight
- MSL 4 rating
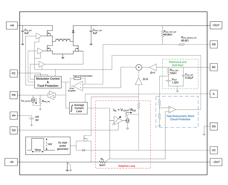
Functional Block Diagram
Đã phát hành: 2021-04-02
| Đã cập nhật: 2022-03-11
