onsemi NCP702 200mA LDO Linear Voltage Regulator

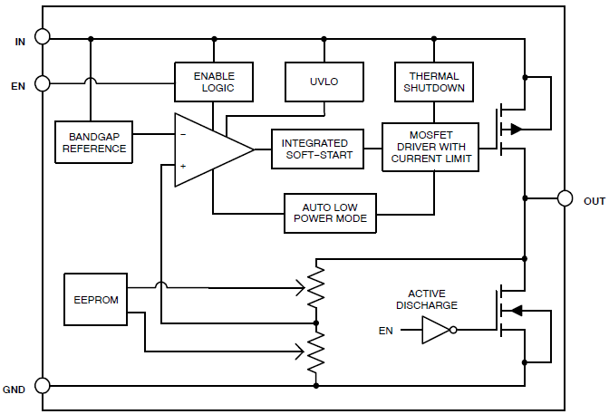
onsemi NCP702 200mA LDO linear voltage regulator provides a stable, accurate voltage with ultra-low noise and high power supply rejection ratio (PSRR), making it suitable for RF applications. This module requires no additional noise bypass capacitor to achieve ultra-low noise performance and employs an adaptive ground current feature for ultra-low ground current consumption during light-load conditions. The onsemi NCP702 series features an operating input voltage range of 2.0V to 5.5V and an ultra-low quiescent current of 10µA typical.

Features

  • Operating Input Voltage Range: 2.0V to 5.5V
  • Output Voltage Trimming Step: 2.5mV
  • Ultra-Low Quiescent Current of Typ. 10µA
  • Ultra-Low Noise: 11µVRMS from 100Hz to 100kHz
  • Low Dropout: 140mV Typical at 200mA
  • ±2% Accuracy Over Full Load/Line/Temperature
  • High PSRR: 68dB at 1kHz
  • Thermal Shutdown and Current Limit Protections
  • Internal Soft-Start to Limit the Turn-On Inrush Current
  • Stable with a 1µF Ceramic Output Capacitor
  • Active Output Discharge for Fast Output Turn-Off
  • Lead free

Applications

  • Portable medical equipment
  • Mobile phones
  • GPS
  • Wireless handsets
  • Wireless LAN
  • BLUETOOTH®
  • Zigbee®
  • Battery-powered devices

Typical Application Schematic

onsemi NCP702 200mA LDO Linear Voltage Regulator

Block Diagram

onsemi NCP702 200mA LDO Linear Voltage Regulator
Đã phát hành: 2012-07-31 | Đã cập nhật: 2025-05-27