Analog Devices Inc. ADP5600CP-EVALZ Evaluation Board
Analog Devices Inc. ADP5600CP-EVALZ Evaluation Board is a demonstration and development platform for the ADP5600 Interleaved Inverting Charge Pump. The ADP5600 features two charge pump blocks that operate in an interleaving manner, enabling a greatly reduced input and output voltage ripple without sacrificing efficiency, output resistance, or ease-of-use compared to inductor-based solutions. The ADP5600 also integrates a negative low dropout (LDO) linear regulator, which controls the output voltage and filters out low-frequency spurious signals.The ADP5600CP-EVALZ evaluates simple device measurements such as line regulation, load regulation, and efficiency. The Evaluation Board features include configuration of the LDO regulator output using jumpers and synchronization of the operating frequency to the external clock.
Features
- ADP5600 Interleaved Inverting Charge Pump in an LFCSP16 package
- 2.7V to 16.0V input voltage range
- Selectable LDO output voltage via SELx jumpers
- Charge pump test point
- LDO voltage test point
- Power-Good test point
Applications
- Power management systems
- Signal conditioning
- LCD and OLED displays
- Telecommunications equipment
- Consumer electronics
- Automotive
- Industrial equipment
Required Equipment
- DC power supply for VIN and VEN
- Multimeters for voltage and current measurements
- Electronic or resistive loads
Board Layout
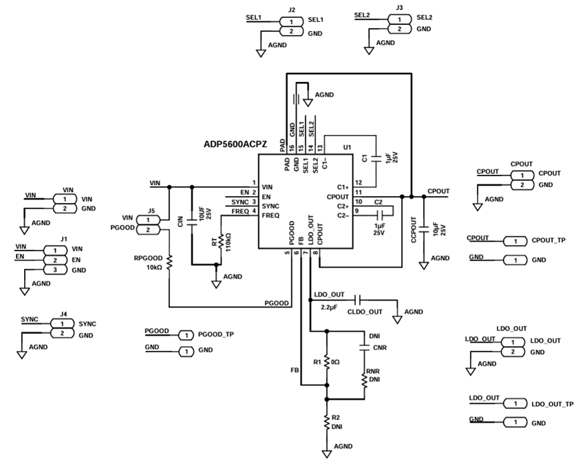
Schematic
Đã phát hành: 2020-09-03
| Đã cập nhật: 2024-10-30
