Analog Devices Inc. LT3093 Negative Linear Regulators

Analog Devices LT3093 Negative Linear Regulators are high-performance low dropout negative linear regulators that feature ADI’s ultra-low noise and ultra-high PSRR architecture for powering noise-sensitive applications. The device can be easily paralleled to further reduce noise, increase output current and spread heat on a PCB.

The LT3093 supplies 200mA at a typical 190mV dropout voltage. Operating quiescent current is nominally 2.35mA and drops to 3µA in shutdown. The device’s wide output voltage range (0V to –19.5V) error amplifier operates in unity-gain. This feature provides virtually constant output noise, PSRR, bandwidth, and load regulation independent of the programmed output voltage. Additional features are bipolar enable pin, programmable current limit, fast startup capability and programmable power good to indicate output voltage regulation. The regulator incorporates a tracking function to control an upstream supply to maintain a constant voltage across the LT3093 to minimize power dissipation and optimize PSRR.

The LT3093 is stable with a minimum 4.7µF ceramic output capacitor. Built-in protection includes an internal current limit with foldback and thermal limit with hysteresis. The LT3093 is available in thermally enhanced 12-Lead MSOP and 3mm×3mm DFN Packages.

Features

  • Ultra-low RMS noise of 0.8µVRMS (10Hz to 100kHz)
  • Ultra-low Spot noise of 2.2nV/√Hz at 10kHz
  • Ultra-high PSRR: 73dB at 1MHz
  • Output current: 200mA
  • -1.8V to -20V Wide input voltage range
  • Single capacitor improves noise and PSRR
  • 100µA SET Pin current: ±1% Initial Accuracy
  • Single resistor programs output voltage
  • Programmable current limit
  • 190mV Low dropout voltage
  • 0V to -19.5V Output voltage range
  • Programmable power good and fast start-up
  • Bipolar precision enable/UVLO Pin
  • VIOC Pin controls the upstream regulator to minimize power dissipation and optimize PSRR
  • 4.7µF Ceramic minimum output capacitor
  • 12-Lead MSOP and 3mm×3mm DFN packages

Applications

  • RF and precision power supplies
  • Very low noise instrumentation
  • High-speed/high-precision data converters
  • Medical applications - diagnostics and imaging
  • Post-regulator for switching supplies

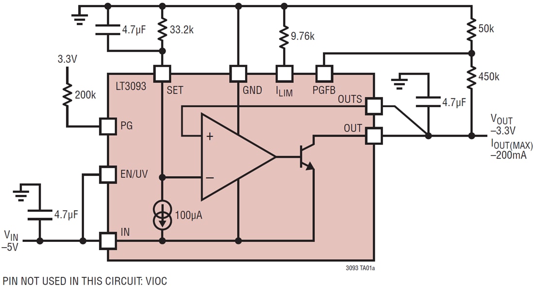
Typical Application

Application Circuit Diagram - Analog Devices Inc. LT3093 Negative Linear Regulators
Đã phát hành: 2019-05-22 | Đã cập nhật: 2024-01-16