Analog Devices / Maxim Integrated MAX16543 Integrated Follower Protection IC

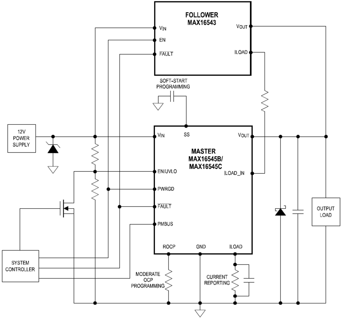
Analog Devices Inc. MAX16543 Integrated Follower Protection IC is used in parallel with MAX16545B / MAX16545C master integrated protection IC for distribution, control, monitoring, and protection of a system's 12V bus. The MAX16543 increases the current capability of the MAX16545B / MAX16545C. The MAX16545B / MAX16545C provides the combined chipset's reporting and fault protection circuits. Up to two MAX16543 devices can be added to a MAX16545B / MAX16545C IC to provide DC current capability of more than 60A. The MAX16545B / MAX16545C powers the 1.8V bias supply and gate drive voltage supply of the MAX16543.

All features of the MAX16545B / MAX16545C remain available when a MAX16543 is added to the circuit. The chipset provides a monotonic startup with a programmable ramp and delays to limit inrush current during startup. The total current is monitored and reported. Programmable system overcurrent protection is provided with several levels of protection. The MAX16543 includes a patented lossless current sense to provide high-accuracy current sensing through the MAX16545B / MAX16545C IC. The MAX16543 reports its current to the MAX16545B / MAX16545C, which then reports the total current.

The ADI MAX16543 Integrated Follower Protection IC is controlled entirely by the MAX16545B / MAX16545C IC. The chipset input and output voltage fault protection are provided by the MAX16545B / MAX16545C, which enables and disables the MAX16543 as commanded by circuit conditions and command signals. Master + 1 Follower Chipset and Master + 2 Follower Chipsets show the basic application circuits for the master/follower chipset, with single and dual MAX16543s working in tandem to provide higher current ratings than a single MAX16545B / MAX16545C.

Features

  • Used with the MAX16545B/MAX16545C to provide integrated protection for loads >60A on 12V bus
  • High density: Industry’s smallest circuit breaker solution provides more than 75% board area savings
    • 12-lead QFN package
    • Integrated power MOSFET with 1.5mΩ total resistance in 12V power path (RDS(ON), including package), not including any parallel devices
  • Increases power-supply reliability with IC self-protection features
    • Very fast fault detection and isolation
    • VIN to VOUT short protection during startup
    • Overtemperature protection
  • Lossless, precise total system current sensing and reporting
  • PMBus/SMBus control and reporting through the MAX16545B / MAX16545C
  • Three levels of overcurrent protection (OCP)
    • Programmable moderate OCP
    • Programmable severe OCP provides isolation <5μs
    • Fail-safe safe OCP provides isolation <250ns
  • Modular design, MAX16545B/MAX16545C with single or dual MAX16543 in parallel provides different DC current capabilities
    • MAX16545B/MAX16545C + 1 MAX16543: 90A DC capability
    • MAX16545B/MAX16545C + 2 MAX16543: 120A DC capability

Applications

  • Servers, networking, storage, communication equipment, and AC/DC power supplies
  • Integrated protection IC on 12V:
    • Circuit creaker/E-fuse
    • Hot Swap

Master - 1 Follower Application Circuit

Application Circuit Diagram - Analog Devices / Maxim Integrated MAX16543 Integrated Follower Protection IC

Master - 2 Follower Application Circuit

Application Circuit Diagram - Analog Devices / Maxim Integrated MAX16543 Integrated Follower Protection IC
Đã phát hành: 2019-11-18 | Đã cập nhật: 2023-05-04