Analog Devices Inc. MAX17841B Auto SPI Communication Interface (ASCI)
Analog Devices Inc. MAX17841B Automotive SPI Communication Interface (ASCI) combines an SPI port with a universal asynchronous receiver transmitter (UART) designed to interface with ADI battery management devices. The UART can be configured to automatically implement Manchester encoding / decoding, message framing, parity, wake-up, and keep-alive signaling as required for Analog Devices’ battery management UART protocol. The UART features programmable baud rates of 0.5Mbps, 1Mbps, or 2Mbps and supports single-ended or differential signaling. The UART contains a 28-byte transmit buffer and a 62-byte receive buffer with host-configurable interrupt events for host efficiency.Features
- Supports ADI’s Battery Management UART protocol
- Up to 4MHz SPI interface
- Up to 2Mbps programmable UART baud rate
- 3.3V or 5V operation
- Ultra-low quiescent current
- Supports ASIL requirements
- AEC-Q100 Type 2 qualified
- Transmit and receive buffers with programmable interrupts allow for queuing of UART messages
- Manchester encoder and decoder reduces host controller burden
- -40°C to +105°C operating temperature range
Applications
- Battery Management Systems (BMS)
- Electric and Hybrid Vehicles (EV/HEV)
- Energy Storage Systems (ESS)
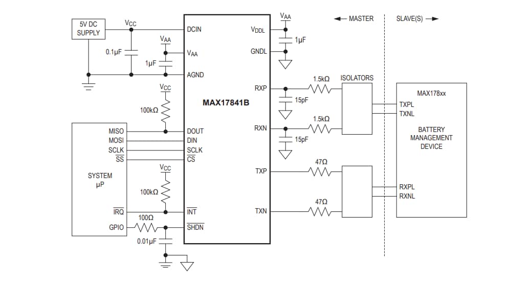
Simplified Operating Circuit
Đã phát hành: 2020-02-17
| Đã cập nhật: 2024-04-19
