Analog Devices Inc. MAX40027 Dual High-Speed Comparators
Analog Devices Inc. MAX40027 Dual High-Speed Comparators have a typical propagation delay of 280ps. The overdrive dispersion is extremely low (25ps, typ.), making these comparators ideal for time-of-flight, distance-measurement applications. The input common-mode range of 1.5V to VDD + 0.1V is compatible with the output swings of several widely used high-speed trans-impedance amplifiers, such as the MAX40658, MAX40660, and MAX40661. The output stage is LVDS (Low-Voltage Differential Signaling), which helps to minimize power dissipation and interfaces directly with many FPGAs and CPUs. Complementary outputs help suppress common-mode noise on each output line. The MAX40027 is offered in a tiny, space-saving, 3mm x 2mm, 12-pin TDFN package with side-wettable flanks and meets AEC-Q100 automotive qualification requirements. The MAX40027 operates over the -40°C to +125°C temperature range and runs from a 2.7V to 3.6V supply voltage.Features
- 280ps typical fast propagation delay
- 25ps (VOD = 10mV to 1V) low overdrive dispersion
- 2.7V to 3.6V supply voltage
- 45.9mW at 2.7V supply (each comparator)
- Power-efficient LVDS outputs
- -40°C to +125°C temperature range
- Automotive AEC-Q100 qualified
- Small, 3mm x 2mm TDFN package with side-wettable flanks
Applications
- Automotive ADAS
- Distance sensing in LiDAR, RADAR, and SONAR
- Time-of-flight sensors
- High-speed differential line receivers
- High-speed triggering in oscilloscopes
- Communications
- Oscillators
- Threshold detectors
- High-speed level-shifting
- Test and measurement
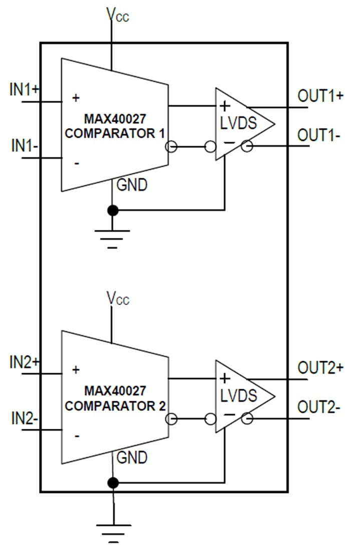
Functional Diagram
Đã phát hành: 2020-03-23
| Đã cập nhật: 2025-08-25
