Infineon Technologies SHIELDBTS500101T Arduino High Side Switch Shield
Infineon SHIELDBTS500101T Arduino High Side Switch Shield uses general logic IO-Ports of a microcontroller for control. The SHIELDBTS500101T contains the self-protected BTS50010-1TAD mounted on-board. The BTS50010-1TAD is an N-channel High Side MOSFET with an integrated driver IC. Controlling the BTS50010-1TAD is easy by applying logic level signals to the IN pin.The SHIELDBTS500101T Switch Shield offers several integrated security features, including over-temperature, short circuit, and over-voltage protection. Additionally, the device provides an operating voltage range of 8 to 18V, an input voltage of 3.3 to VS, and maximum ON-state resistance of 2mΩ.
Features
- An Arduino Uno R3, XMC1100 Boot Kit, or similar board connected to the shield can control the three High Side Switches via general IO pins
- Able to switch all kind of loads like resistive, inductive and capacitive, limited by clamping energy
- High Side Switches BTS50010-1TAD
- Input voltage: 3.3 to VS
- Operating voltage range VS(OP): 8 to 18V
- Extended battery voltage VS(DYN): 3.2 to 28V
- Maximum ON-state resistance (TJ=150°C) RDS(ON): 2mΩ
- Minimum nominal load current: 40A
- Minimum current limitation: 150A
- Latched status signal after short circuit or over temperature detection
- Active clamp overvoltage protection of the output (min. 28V)
- Enhanced short circuit protection
- Capable of PWM for low frequencies
- Driver circuit with logic level inputs
- Diagnosis function
- Protection e.g. against overtemperature, overcurrent, and overvoltage
- Communication with the environment via five LEDs and up to one push button
- Easy handling via push buttons, interrupt related handling is possible
Layout - Bottom and Top Layers
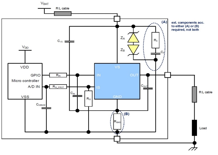
Application Circuit
Đã phát hành: 2018-11-16
| Đã cập nhật: 2022-09-02
