M5Stack Mini RFID Unit
M5Stack Mini RFID Unit consists of an MFRC522 chip in a compact package. The MFRC522 operates in the 13.56MHz frequency band and uses the modulation and demodulation principle to interact with the proximity RF card. The M5Stack Mini RFID Unit can realize the card reading and writing device's function, identify and record multiple card information, and encode and authority an RF card. The Mini RFID Unit can establish applications such as an access control system, punching system, warehouse goods storage, and community vehicle access registration.Features
- 13.56MHz Operation frequency
- I2C data rate with Fast mode up to 400Kbit/s and high-speed mode up to 3400Kbit/s
- 64 bytes RC522 transceiver buffer
- Supported protocol of ISO14443A, MIFARE and NTAG
- Operate temperature of -20°C-85°C
- Data can be saved for >10 years
- <20mm Reading and writing distance
- Program platform of Arduino, UIFlow (Blockly, Python)
- Two Lego installation holes
- 67mm x 53mm x 12mm Package size
Kit Contents
- 1x RFID unit
- 1x Grove cable
Applications
- Smart home access control system
- Vehicle management
- Smart transportation
- Smart bookshelf
- Specification
Additional Resources
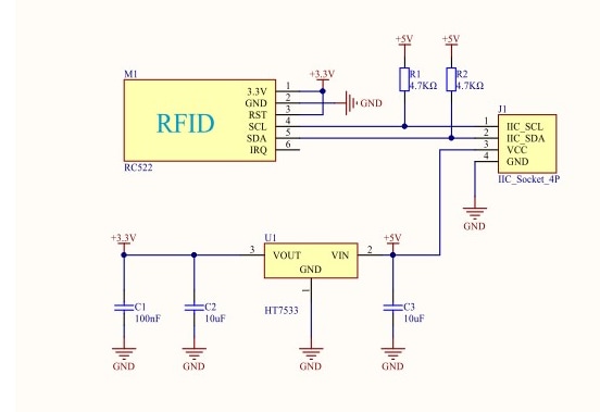
Schematic
Đã phát hành: 2021-01-22
| Đã cập nhật: 2022-03-11
