Atmel ATA5790N Ultra-Low Power AVR® Microcontroller

Atmel ATA5790N Ultra-Low Power
AVR® Microcontroller

Atmel's ATA5790N Ultra-Low Power AVR® Microcontroller (MCU) with AES-128 immobilizer protocol stack includes a LF immobilizer functionality and a 3D LF receiver in a single 5mm x 7mm package. When combined with the companion device ATA5830 RF transmitter, the ATA5790N Ultra-Low Power AVR Microcontroller is ideal for high-volume uni-directional and bi-directional car key fobs for passive entry and passive start systems (PEPS). Atmel's ATA5790N Ultra-Low Power AVR Microcontroller provides 16K Flash and 2K EEPROM. ATA5790N Ultra-Low Power AVR Microcontroller offers the lowest current consumption in the industry, with a listening mode of less than 4.5 microampere.

Features
  • System Solution for Immobilizer and Passive Entry / Passive Start (PEPS) Functionality
  • Optional integrated Open Source Immobilizer Software Stack Supports Automotive Immobilizer Applications (CMMI certified)
  • Integrated Ultra-low Power Flash AVR (8-bit) Microcontroller
  • 2112-byte EEPROM
  • 32-bit Unique Device Identification Number
  • Available in Small 5x7 QFN 38-Pin Package
  • Contactless Transponder
LF Contactless Transponder Operation in Passive and Active Modes
Integrated Codecs for Enhanced LF Communication Range
Ultra Low-power AES-128 Cryptographic Engine for Using Immobilizer and PEPS Applications
Access Protected Area for two 128-bit Secret Keys for Device Authentication
Optional One 128-bit Transport Key for Initial Configuration
LF Receive Data Integrity Check (CRC-4/CRC-8)
  • 3D LF 125kHz LF Receiver
1.5mVpp Worst Case Wake-up Sensitivity for All Receiver Channels
Supply Current for LF Receiver Active (4μA/Listen Mode)
Logarithmic 8-bit digital RSSI for Simultaneous Field Strength Measurement of All
Three Receiver Channels
Two Different Identification (ID) Registers
Programmable Data Frame Length of the ID
  • Ultra-low-power AVR Microcontroller
16Kbyte Flash Program Memory (Including 2KB of Immobilizer Software Stack)
2112-byte EEPROM - Including Protected User Data and Device Configuration Data (64Bytes)
Error Correction Code (ECC) Engine Protects Flash and EEPROM
512Bytes of SRAM
Four GP Timers
Power Management Unit
System Clock Management and Monitoring Functions
POR and Brown-out Detection
Programmable Voltage Monitor
RTC and Two Internal System Clock RC Oscillators with f1 = 125kHz, f2 = 4MHz
SPI, TM/SSI, IR Digital Interfaces; dW 1-wire Debug IF with AVR Device Tools
Very Low Power Consumption:
Wide Battery Voltage Range from1.9V to 4.2V (In Contact Mode)
-40°C to +85°C Operating Temperature
Automotive Grade C Compiler
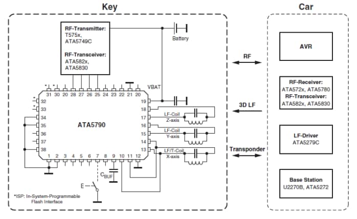
System Block Diagram
System Block Diagram
Block Diagram
Block Diagram
  • Atmel
  • Semiconductors|Embedded Processors|IC-MCU/MPU
Đã phát hành: 0001-01-01 | Đã cập nhật: 0001-01-01