Renesas Electronics RTKA788152DE00BU Evaluation Kit
Renesas Electronics RTKA788152DE00BU Evaluation Kit is designed to facilitate the evaluation of the RAA78815x 5V RS-485/422 Transceivers. The RAA78815x 5V RS-485/422 Transceivers are an extension of the ISL315x series with the addition of an EFT immunity feature. The RAA78815x features an ±5kV EFT immunity and ±16kV ESD immunity for half-duplex devices.Features
- Single 115kbps Half-duplex transceiver
- RAA788152 (115kbps version currently installed) can be unsoldered and replaced by RAA788155 (1Mbps version) or RAA788158 (20Mbps version)
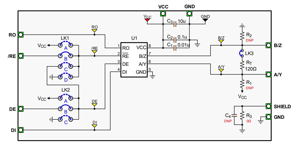
- Place holders for fail-safe biasing resistors
- Configuration jumpers to operate the transceiver as transmitter or receiver, or as a transmitter with loopback
Specifications
- 4.5V to 5.5V Supply voltage
- 115kbps Half-duplex transceiver RAA788152
Additional Resources
Block Diagram
Đã phát hành: 2021-10-12
| Đã cập nhật: 2022-03-11
