STMicroelectronics ST1VAFE6AX Biosensor with vAFE Channel
STMicroelectronics ST1VAFE6AX Biosensor with vertical Analog Front-End (vAFE) Channel is designed for biopotential signal detection and motion tracking. This sensor embeds features and data processing for motion processing like the Sensor Fusion Low Power (SFLP) and Adaptive Self-Configuration (ASC) with AI filters. The ST1VAFE6AX biosensor features smart FIFO up to 4.5KB and SPI/I2C and MIPI I3C® v1.1 serial interface with main processor data synchronization. This sensor operates from 1.71V to 3.6V analog supply voltage range and -40°C to +85°C temperature range.The ST1VAFE6AX biosensor is ECOPACK and RoHS compliant. This sensor is available in a 2.5mm x 3mm x 0.71mm compact footprint. This biosensor is used in healthcare, wearables, portable devices, activity tracking, and well-being applications.
Features
- Dual channels for biopotential signal detection and motion tracking
- Biopotential signal detection channel with analog hub:
- Single-ended or differential input amplifier (vAFE) channel
- Digital notch filter to reduce powerline noise (50Hz/60Hz)
- ODR fixed at 240Hz
- Biopotential and motion signals fully synchronized for context-aware analysis
- SPI/I2C and MIPI I3C® v1.1 serial interface with main processor data synchronization
- Programmable finite state machine for accelerometer, gyroscope, and vAFE data processing with high rate @960Hz
- Machine learning core with exportable features and filters for AI applications
- Smart FIFO up to 4.5KB
- ±2g/±4g/±8g/±16g full scale
- ±125dps/±250dps/±500dps/±1000dps/±2000dps/±4000dps full scale
- Embedded Adaptive Self-Configuration (ASC)
- Embedded analog hub for ADC and processing analog input data
- Embedded sensor fusion low-power algorithm
- Embedded temperature sensor
- 1.71V to 3.6V analog supply voltage range
- Independent IO supply (extended range: 1.08V to 3.6V)
- 2.5mm x 3mm x 0.71mm compact footprint
- ECOPACK and RoHS-compliant
Applications
- Wearables and portable devices
- Activity tracking and well-being
- Heart rate, pulse monitoring, and Electrocardiogram (ECG) for digital healthcare
Development Tools
The STEVAL-MKI242A Adapter Board is designed to facilitate the evaluation of the ST1VAFE6AX Biosensor. The board offers an effective solution for fast system prototyping and device evaluation directly within the user's own application. The STEVAL-MKI242A can be plugged into a standard DIL24 socket.
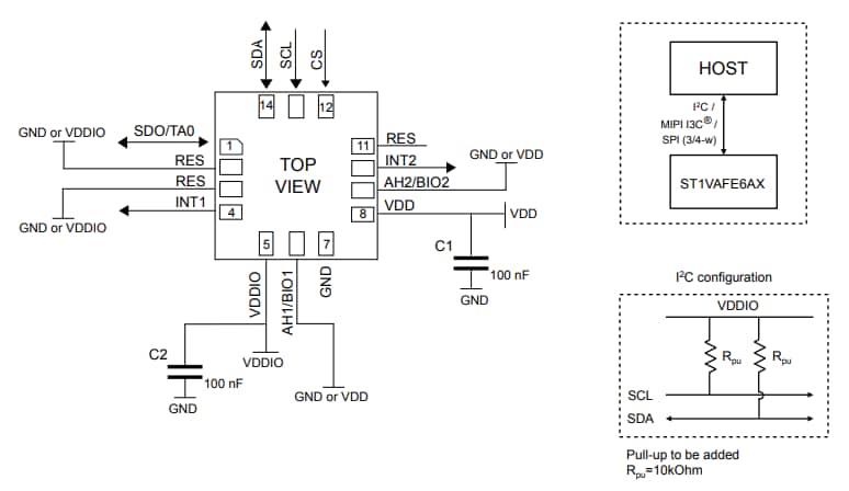
Electrical Connections
Videos
Đã phát hành: 2024-04-29
| Đã cập nhật: 2025-02-10
