STMicroelectronics STLED524 LED Display Driver

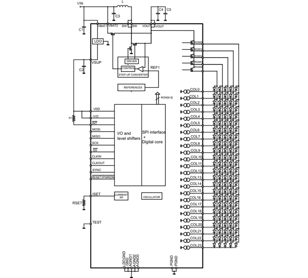
STMicroelectronics STLED524 LED Display Driver is a 5x24 dot matrix LED display driver that can drive each dot with a current up to 20mA. Rows of the matrix are multiplexed and each LED in a row is driven by a separate low-side current mirror. Current regulators are supplied by an integrated boost DC-DC converter. Its output voltage can be adjusted by the internal register to optimize efficiency according to the type of LEDs (their forward voltage). This reduces current mirror power dissipation and improves overall efficiency. The STLED524 also includes an internal LDO regulator, which can provide a supply voltage for additional circuitry. Maximum current, provided by each current mirror, is adjusted by RSET resistor. Current of each LED (dot) can be dimmed in 255 steps due to settings of internal registers.

The STLED524 features PWM dimming in 255 steps. Automatic slope function is also supported. Cycle time and slope time can be adjusted for each LED (dot) separately.

Two patterns can be stored in internal registers. The automatic scrolling of the display content is possible in 4 ways.

The STMicroelectronics STLED524 LED Display Driver is offered in a 3.4mm x 3.0mm CSP56 package with a -30°C to +85°C operating temperature range.

Features

  • Operating input voltage range from 2.7V to 5.5V
  • 5x24 LED matrix driver
  • Adjustable luminance separately for each LED thanks to internal registers in 255 steps
  • Internal registers store 2 patterns
  • 4-way scroll function with the possibility to lock column data
  • PWM dimming in 255 steps
  • Adjustable blanking time
  • Automatic slope function
  • Cycle time and slope time adjustable for each dot separately
  • SPI interface
  • Integrated step-up converter with adjustable output voltage
  • Integrated LDO with 3.1V output @ 80mA
  • Boost efficiency 92% at 350mA
  • 2.4MHz switching frequency
  • 3.4mm x 3.0mm CSP56 package; 0.4mm pitch 

Applications

  • Appliance user interfaces
  • Display driver for handheld units

STEVAL-LLL001V1 Board

STMicroelectronics STEVAL-LLL001V1 Evaluation Board is designed to demonstrate the features of the STLED524 intelligent matrix LED display driver. The kit features a 5x24 matrix of SMD white LEDs incorporated on the board. Two boards can also be joined using the on-board connectors to drive a 10x24 LED matrix.

Typical Application Circuit

Application Circuit Diagram - STMicroelectronics STLED524 LED Display Driver
Đã phát hành: 2014-08-01 | Đã cập nhật: 2022-03-11