STMicroelectronics VIPER122 High Voltage Converter
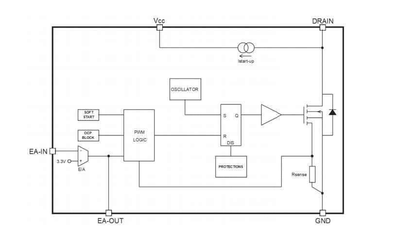
STMicroelectronics VIPER122 High Voltage Converter combines a 730V rugged power MOSFET with PWM control. The high-performance, high-voltage converter embeds a high-voltage startup with current sense circuitry, reducing components in a BOM. STMicroelectronics VIPER122 offers a burst mode feature allowing a very low input power consumption at light loads. The VIPER122 also features frequency jittering that spreads the EMI and enables the use of a smaller filter.
Features
- Designed for use in switch-mode power supplies (SMPS) in a variety of applications
- 730V avalanche rugged power MOSFET
- PWM controller
- 3.3V reference voltage
- Frequency jittering
- 40mW no-load input power at 230VAC
- Short-circuit protection
- Thermal shutdown
Applications
- Home appliances
- Consumer goods
- Industrial
- Lighting
Videos
Block Diagram
Đã phát hành: 2019-07-23
| Đã cập nhật: 2025-12-01
