Texas Instruments INA236 16-bit Digital Current Monitor

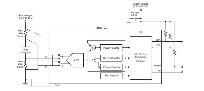
Texas Instruments INA236 16-bit Digital Current Monitor with an I2C/SMBus-compatible interface is compliant with a wide range of digital bus voltages, including 1.2V, 1.8V, 3.3V, and 5.0V. The INA236 monitors the voltage across an external sense resistor and reports current, bus voltage, and power values.

The TI INA236 16-bit Digital Current Monitor supports programmable ADC conversion times and averaging. Additionally, the device has a programmable calibration value with an internal multiplier that enables direct readouts of current in amperes and power in watts.

The INA236 monitors the bus voltage present on the IN-pin and can alert on over/under current and over/under voltage conditions. High input impedance while in current measurement mode enables larger current sense resistors needed to measure small value system currents. The INA236 senses current on common-mode bus voltages that can vary from –0.3V to 48V, independent of the supply voltage.

The device operates from a single 1.7V to 5.5V supply, drawing a typical supply current of 300µA in normal operation. The INA236 Monitor offers a low-power standby mode where the typical operating current is 2.2µA.

The device is specified over the operating temperature range between –0°C and +125°C and features up to 4 programmable addresses.

Features

  • High-side or low-side current sensing
  • Operates from a 1.7V to 5.5V power supply
  • Reports current, voltage, and power
  • Programmable full-scale range of 20mV / 80mV
  • Input common-mode range of –0.3V to 48V
  • Current monitoring accuracy:
    • 16-bit ADC resolution
    • 0.1% gain error (maximum)
    • 5µV offset (maximum)
  • 10nA (maximum) Low input bias current
  • Configurable averaging options
  • General call addressing allows conversion synchronization among devices
  • Alert limits for over and under current events
  • 1.2V compliant I2C, SMBus interface
  • 4-pin selectable addresses
  • DSBGA-8 Package (0.745mm × 1.508mm)

Applications

  • Mobile phones
  • Smart speakers
  • Wearables
  • Battery chargers
  • Power management
  • Battery cell monitors and balancers
  • Rack servers

High-Side or Low-Side Sensing Application

Application Circuit Diagram - Texas Instruments INA236 16-bit Digital Current Monitor
Đã phát hành: 2022-03-15 | Đã cập nhật: 2023-08-04